應急管理部《消防技術服務機構從業條件》發布通知
各省、自治區、直轄市應急管理廳(局)、消防救援總隊,新疆生產建設兵團應急管理局:
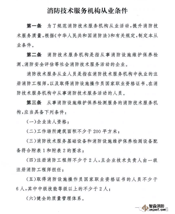
為深入貫徹落實中共中央辦公廳、國務院辦公廳《關于深化消防執法改革的意見》,應急管理部制定了《消防技術服務機構從業條件》(以下簡稱《條件》),現印發給你們,并提出以下工作要求:
一、認真組織開展學習宣貫工作。制定《條件》是深化消防執法改革、優化營商環境的重要舉措,各級消防救援機構要切實提高思想認識,組織消防監督人員認真學習,盡快理解、掌握《條件》的各項規定和相關要求。同時,要充分利用報刊、廣播、電視、互聯網等媒體,通過多種途徑向社會廣泛宣傳《條件》,使消防技術服務機構及從業人員、社會單位和公眾充分知曉有關內容和管理要求。
二、加強對消防技術服務活動的監督管理。各級消防救援機構應當結合日常消防監督檢查工作,對消防技術服務機構的從業條件和服務質量實施監督抽查,在開展火災事故調查時倒查消防技術服務機構責任,依法懲處不具備從業條件的機構,以及出具虛假或失實文件等違法違規行為,依據相關規定記入信用記錄,協同相關部門實施聯合懲處。
三、督促消防技術服務機構落實主體責任。要組織、指導消防技術服務機構應用全國統一的社會消防技術服務信息系統,按要求錄入和更新相關信息,落實主體責任,規范從業行為,提高服務質量。
各地在執行《條件》過程中,可結合實際制定完善消防技術服務標準,促進提升消防技術服務質量。工作中遇到的問題請及時報部。
應急管理部
2019年8月29日
為深入貫徹落實中共中央辦公廳、國務院辦公廳《關于深化消防執法改革的意見》,應急管理部制定了《消防技術服務機構從業條件》(以下簡稱《條件》),現印發給你們,并提出以下工作要求。










海灣消防安全有限公司主營:GST海灣消防報警設備銷售,消防工程施工改造,氣體滅火、電氣/漏電火災、消防水系統施工安裝,售后維修保養,檢測,調試,海灣消防網站:http://m.zzjqdkj.com/;海灣消防服務熱線:4006-598-119
本頁關鍵詞:


蘇公網安備32058102002148號