河北消防檢測設備:消防技術服務機構專項檢查(多項標準一票否決)
河北消防檢測設備:消防技術服務機構專項檢查(多項標準一票否決)
智淼君安(江蘇)消防工程技術有限公司http://m.zzjqdkj.com/
海灣消防安全有限公司主營:GST海灣消防報警設備銷售,消防工程施工改造,氣體滅火、電氣/漏電火災、消防水系統施工安裝,售后維修保養,檢測,調試,海灣消防網站:http://m.zzjqdkj.com/;海灣消防服務熱線:4006-598-119
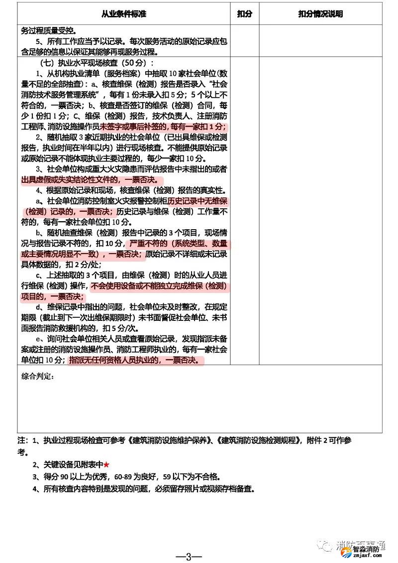
近日,河北消防救援總隊發布通知,近期將開展消防技術服務機構專項抽查工作。

抽查范圍:2020年1月1日以來,“社會消防技術服務信息系統”公布的在河北省行政區域內執業的消防技術服務機構及其從業人員和服務對象。
抽查比例:按照不低于設區市總數10%且不少于2家的比例對消防技術服務機構進行專項抽查,重點抽查取消資質許可后新成立的和支(大)前期核查發現問題的消防技術服務機構。
對達不到消防技術服務機構從業條件的,出具虛假、失實報告或者“一票否決”的消防技術服務機構,將公告停止消防技術服務執業并協調相關單位停止其“社會消防技術服務信息系統”使用權限。









海灣消防安全有限公司主營:GST海灣消防報警設備銷售,消防工程施工改造,氣體滅火、電氣/漏電火災、消防水系統施工安裝,售后維修保養,檢測,調試,海灣消防網站:http://m.zzjqdkj.com/;海灣消防服務熱線:4006-598-119
本頁關鍵詞:
技術資料更多 >>


蘇公網安備32058102002148號